
SAM - Simple Automotive Module
This project was a to create a generic and simple to program controller for general automotive use. The idea was to make it's input and output safe and flexible. The output was designed with IRF High Side Switches which has some built in protection and the inputs are simple Opto-isolated for protection. The simple automotive grade power supply based on the LM2940 that was used in the Injector drive makes another appearance. Process used was the ATMEL AVR AT90S2313 as they are cheep, fast and have a good amount of tools to program. Schematics and sample board layout at the end of the page. I made a few prototype board that were done by Advanced Circuits and after a bit of testing and hack coding things were up and running.
What can you do with this? Control relays, solenoids (injectors), lights, small motors.
The input configuration can be on board micro-BCD switches, external logic via the header connector and a bunch of Opto-Isolated input, one specifically to address connection to an MSD or other Ignition controller.
The outputs use a robust High Side Switch that can drive a hefty load which is really based on how hot the ambient conditions are since these have no external heat sinks, but you can fix that very easily if you solder a small tab to the copper on the PCB. The data sheet can give some guidance in total power dissipation based on temperatures and related.
Most of the items in the I/O subsection are optionally populated depending on what you want to do with it. Specific pins on the AVR are software configurable and should match your use pattern. Codevision AVR is the environment I used and it has numerous tools to help configure AVR pins and related libraries to effect them. ATMEL also has a nice tool, but I really like the simple and effective compiler and tool set that Codevision provides the downside is that it is not free and about 200-300 bucks depending on version.
Download the LM2940 Datasheet HERE (Large file)
Download the IPS5451 Datasheet HERE
Download the DS1811 Datasheet HERE
Download the PDF of the full schematic HERE
Download Source (Codevision AVR) Windowing Rev Indicator HERE






SAM - External Connectors
External Connector Pin Outs
Click the Picture for Larger Image
SAM - Primary I/O
This is the Primary I/O subsystem
Click the Picture for Larger Image
SAM - Auxiliary I/O
This is the Primary I/O subsystem
Click the Picture for Larger Image
SAM - CPU
This is the Primary I/O subsystem
Click the Picture for Larger Image
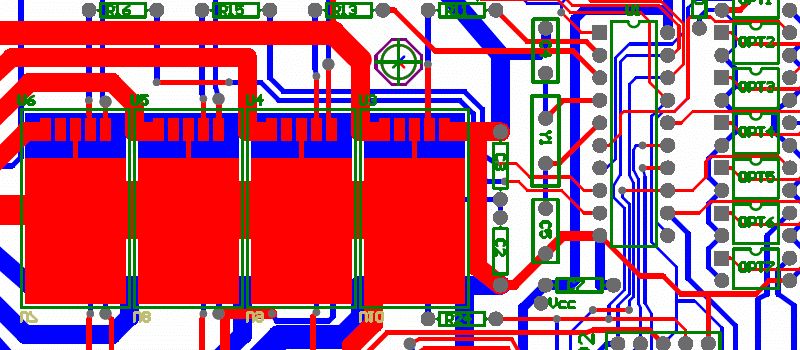
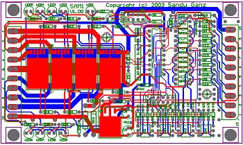
SAM - PCB
Sample Layout of the SAM PCB. This was done in Altium/Protel PCB
Click the Picture for Larger Image