SAM - Simple Automotive Module
GTSparkplugs Header
Click for Contact Page Click for Contact Page
SAM - Primary I/O

SAM - Primary I/O



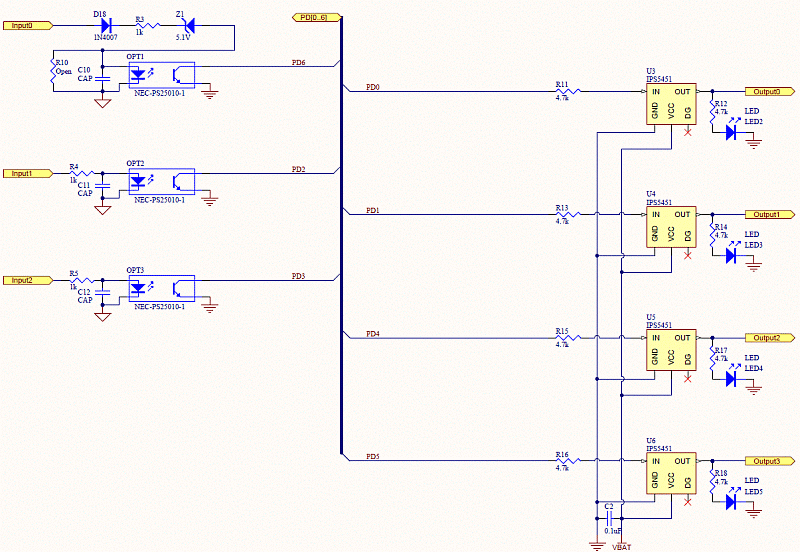
This is the primary I/O subsystem for the board. Again these are all used depending on pin configuration on the AVR. The circuit has Input 0 as the ignition input. This simple circuit evolved from some of the old EFI332, remember that. In any case it allows connection to various TACHOMETER connections on ignition boxes such as MSD's, Crane, Jacobs, etc each with their own type of output circuit they use. I think next time will add an optional pull up to this just to make it extra flexible. I have NOT tested this on a points ignition so you are on your own with that. The output circuit uses International Rectifier IPS5451 which you might find other parts that have different current capacity, give them a try if you want to save a few bucks. Again, how friendly of me to have some LED's on the output to show output state. Omit these if it bothers you. Components that have no value are stuffed on the board as needed. How nice for me to leave space for these parts...

Remember the Schematic PDF is HERE if you want a clean or printable copy of the entire schematic.