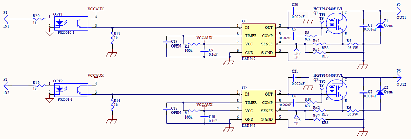
Auxiliary Fuel Injector and Ignition Driver
This was a project that I did a long while back while working with a few folks on the EFI332 project. I made a few prototype parts for the project, this was one that was useful and something that could be used as a primary or auxiliary injector driver. The circuit is pretty simple, almost from the LM1949 Data sheet, The LM1949 was a National Semiconductor part, and not later I think sold off to Texas Instruments. The LM1949 is a PEAK AND HOLD driver that can drive saturated (high impedance) injectors as well as low impedance peak and hold style. It also can be used to drive IGBT's and other drivers with a bit of tweaking. This makes it good for solenoids, ignition coils, and other related devices. This can be driven by most anything that can drive a low powered LED.
Parts listing and notes at the bottom of the page.
Download the Texas Instruments LM1949 Datasheet (Rev. C) HERE
Download the PDF of the full schematic HERE






Voltage Regulator and Injector Drive
This is a shot of the power supply section and one channel stuffed for Injector drive.
Top Layer of the Board
Another shot a bit further back. Note geneouse trace width for LM1949 Power Buss.
Injector Jumpers and Parts Population
The board was designed to support injectors and ignition coils depending on the parts used. Some parts are jumpered some are left out. The document at the bottom of the page tells what to do!
Close up of the LM1949
Just a bit closer shot of the board, the far left part is the choke, then the TVS next to that. The small 4 pin part below the LM1949 is an opto-isolator which is nice to keep your expensive CPU safe when someone blows or gets careless with an HT lead.
Bottom Layer of the Driver Board
These boards were done with 2 oz copper for additional current capability, I think the one thing I might change is add tick more spacing between the traces on the output transistor as it's a bit close for the 400v clamp that an IGBT has.