SAM - Simple Automotive Module
GTSparkplugs Header
Click for Contact Page Click for Contact Page
SAM - PCB

SAM - PCB


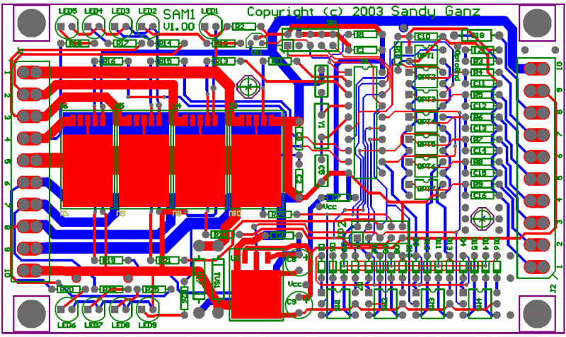
This is my prototype layout of the SAM project. It was done in Altium (or Protel PCB for the old timers). This is a composite of the layout and it's hard to see the top and bottom layer mounting of the IPS5414's. The board uses mostly through hole components except for the IPS devices. Board size ended up being right about 3x5" and designed to slide into a project box so no traces on the extreme edges of the board. Initial prototypes made by Advanced Circuits and were spec'ed with 2oz copper due to high current in output drivers.

Remember the Schematic PDF is HERE if you want a clean or printable copy of the entire schematic.