SAM - Simple Automotive Module
GTSparkplugs Header
Click for Contact Page Click for Contact Page
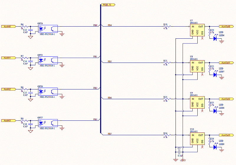
SAM - Auxiliary I/O

SAM - Auxiliary I/O



This is the Auxiliary  I/O subsystem for the board. Again these are all used depending on pin configuration on the AVR. All the I/O on the board can be mixed and matched. If you don't need the capacity, don't stuff the parts. Again these are dependant on you AVR's configuration. These are similar to the Main I/O schematic with except this does not have the 'Special' Tachometer style inputs. Other then that, conventional opto-isolators and High Side Switches.

Remember the Schematic PDF is HERE if you want a clean or printable copy of the entire schematic.